Invito a partecipare

Il 18 settembre abbiamo chiamato ad un’assemblea aperta per ascoltare le persone che attraversano o meno assemblea territoriali e transterritoriali di Corpi e terra ma si trovano in percorsi ecologisti, antispecisti e transfemministi

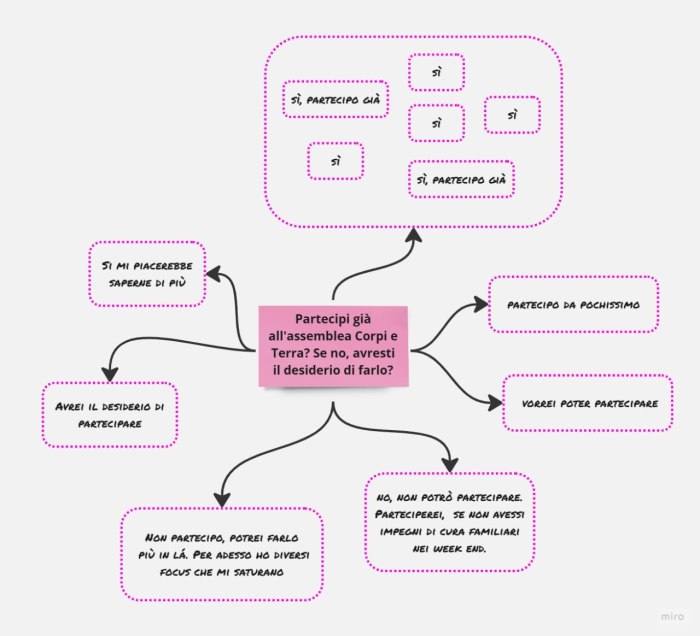
Per raccogliere le risposte su cui confrontarci poi durante l’assemblea abbiamo proposto un form e qui potete vedere le risposte













